Microsoft Support
Services

Microsoft Support Services Portfolio
Way-Wise Technology delivered enterprise-level Microsoft support services through our team of certified experts who brought extensive hands-on experience from leading Microsoft support partners. Our technical professionals had previously delivered exceptional Microsoft customer support through various third-party companies, giving us proven capabilities that immediately handled Microsoft projects and ensured seamless service delivery with exceptional customer satisfaction.
Key Differentiators
Proven Microsoft Support Pedigree: Our team came directly from Microsoft's premier support partners with verified track records.
Immediate Project Readiness: We could onboard and handle Microsoft support projects with minimal ramp-up time.
Dual Expertise: Extensive experience in both partner-managed cases and direct customer engagements.
90%+ Customer Satisfaction: Consistently was maintained across previous roles.
24/7/365 Global Support: Multi-lingual resources were available around the clock.
Dual Support Channel Expertise
Partner-Managed Cases
- Had deep experience with Microsoft Partner Center case management
- Performed advanced troubleshooting within partner support frameworks
- Managed SLA and reporting for partner ecosystems
- Coordinated multi-tenant support
Direct Customer Support
- Owned end-to-end cases from initial contact to resolution
- Managed direct customer communication and expectations
- Managed enterprise-level service delivery
- Customized support workflows for large organizations
Technical Skills
Identity & Access Management
Core Technologies:
- Azure Active Directory / Entra ID
- Hybrid Identity with Azure AD Connect
- Conditional Access Policies
- Multi-Factor Authentication (MFA)
- Single Sign-On (SAML, OIDC, WS-Fed)
- Privileged Identity Management (PIM)
Advanced Skills:
- SCIM provisioning and synchronization
- Identity Protection and risky events
- Directory synchronization troubleshooting
- Custom security attributes
Exchange & Messaging
Exchange Online:
- Mail flow and transport rules
- Anti-spam/anti-malware policies
- Mobile device management (MDM)
- Public folders and shared mailboxes
- Compliance and retention policies
Exchange Server/Hybrid:
- Database Availability Groups (DAG)
- Migration batches and endpoint management
- Hybrid configuration wizard (HCW)
- Transport services and queue management
- Certificate management and SSL configuration
SharePoint Online & OneDrive
Migration & Integration:
- SharePoint Migration Tool (SPMT)
- Third-party migration tools
- API integration and Power Automate flows
- Search schema and result sources
Microsoft Teams & Collaboration
- Direct Routing configuration
- Auto Attendants & Call Queues
- Call Quality Dashboard (CQD) analysis
- Teams Phone System deployment
- Meeting policies and configurations
- Live events and webinar management
- Teams application setup and policies
- Network assessment and optimization
Microsoft Azure
- Virtual Machines and scaling
- Azure Networking (VNet, NSG, Load Balancers)
- Storage accounts and backup solutions
- Monitor and Alert rules
- Azure App Services
- Azure SQL Database
- Azure Kubernetes Service (AKS)
- Logic Apps and Function Apps
Security & Compliance
Microsoft 365 Security:
- Microsoft Defender for Office 365
- Data Loss Prevention (DLP) policies
- Information barriers
- Communication compliance
Azure Security:
- Microsoft Defender for Cloud
- Key Vault and secret management
- Security Center recommendations
- Sentinel SIEM integration
Microsoft Copilot & AI Services
- Copilot for Microsoft 365 deployment
- License assignment and management
- Prompt engineering support
- Integration troubleshooting
SUPPORT DELIVERY FRAMEWORK

Support Delivery Framework
1Tier 1 Support
- Handled initial contact and basic troubleshooting
- Performed documentation and information gathering
- Target: 50% case resolution
2Tier 2 Support
- Performed advanced troubleshooting and analysis
- Resolved cross-service issues
- Target: 20% additional case resolution
3Tier 3 Support
- Performed complex problem analysis and root cause investigation
- Collaborated and coordinated with Microsoft TA
- Designed and implemented solutions
4Tier 4 Escalation
- Escalated issues to Microsoft engineering in a structured manner
- Created comprehensive documentation and reproduction steps
- Served as customer liaison and managed expectations
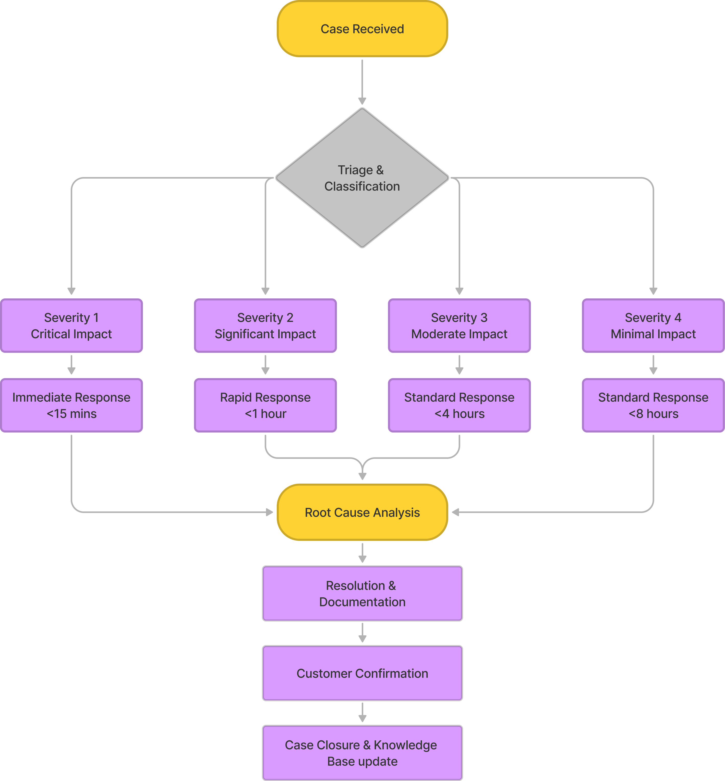
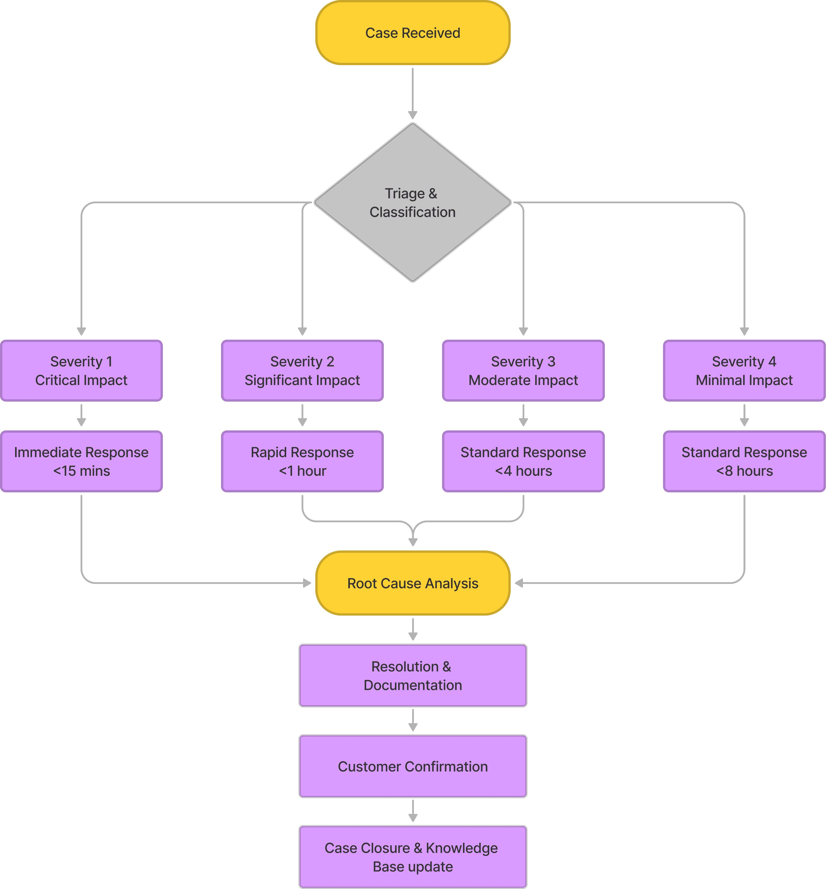
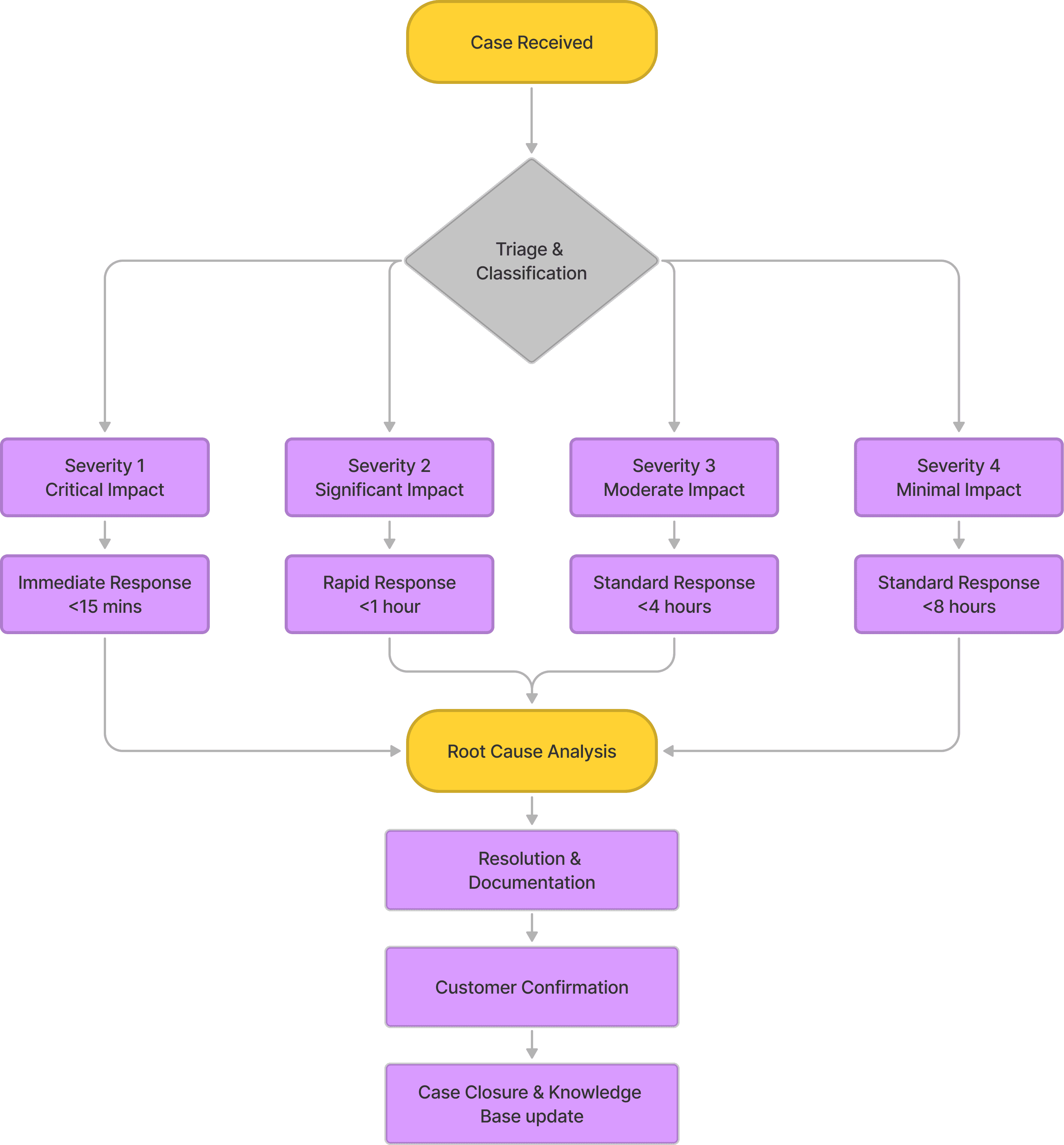
Severity Level Definitions
| Severity | Response Time | Resolution Target | Description |
|---|---|---|---|
| Severity 1 | < 15 minutes | 4 hours | Critical business impact, service was down |
| Severity 2 | < 1 hour | 8 hours | Significant business impact, major features were down |
| Severity 3 | < 4 hours | 3 business days | Moderate business impact, workarounds were available |
| Severity 4 | < 8 hours | 5 business days | Minimal business impact, general guidance |
Performance Metrics & Commitments
| Metric | Our Commitment | Industry Standard |
|---|---|---|
| First Response Time | < 10 minutes (Sev 1) | 30 minutes |
| First Contact Resolution | 70% | 45% |
| Customer Satisfaction (CSAT) | 90%+ | 85% |
| Mean Time to Resolution | < 4 hours (Sev 1) | 8 hours |
| Escalation Accuracy | 95% | 70% |
| Knowledge Base Articles | 100% of resolved cases | 40% |
Certifications & Qualifications
Current Team Certifications
Support Infrastructure
Monitoring & Management
- Microsoft 365 Admin Center
- Azure Portal and Resource Manager
- PowerShell and Graph API
- Third-party monitoring solutions
- Microsoft internal diagnostic tools
Communication
- Microsoft Teams for internal collaboration
- Direct customer communication channels
- Status page and outage notifications
Documentation
- Confluence knowledge base
- Microsoft-compliant documentation practices
- Continuous knowledge sharing
Our Commitment
Maintained 24/7/365 support coverage
Achieved and maintained all target KPIs
Provided transparent reporting and regular reviews
Maintained continuous training and certifications
Enabled proactive knowledge sharing and process improvement
Our Clients
Recommend Us.
Have a Project Idea?
Let's get started
Get in touch with Way Wise Tech, a trusted web development and custom software development company operating in the USA and UAE, to discuss your project and receive a tailored solution for your business. Our team specializes in web application development, mobile app development, and scalable digital solutions, helping startups and enterprises turn ideas into powerful, results-driven technology.
Firoz Bari
Chairman

Seung Lee
CTO








